中国基金报记者 王元也
3年前,宝能系通过9个资管计划举牌万科,著名的“宝万之争”爆发,但这场控股权大战最终以“野蛮人”姚振华撤退万科落下帷幕;3年后,有翻版“宝万之争”之称的股权大战——京基对深圳康达尔要约收购,最终却以成功收官。
同样是房地产公司,同样历时长久,结局却大不相同。
京基集团是集房地产开发与经营、商业经营与管理等多元化产业的大型集团公司,在2018年“福布斯全球亿万富豪榜”上,京基集团董事长陈华以23亿美元的财富排名1070位。实力不可小觑。
京基集团如愿入主*ST康达(23.840, 0.00, 0.00%)
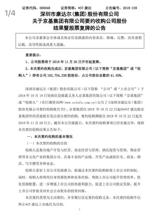
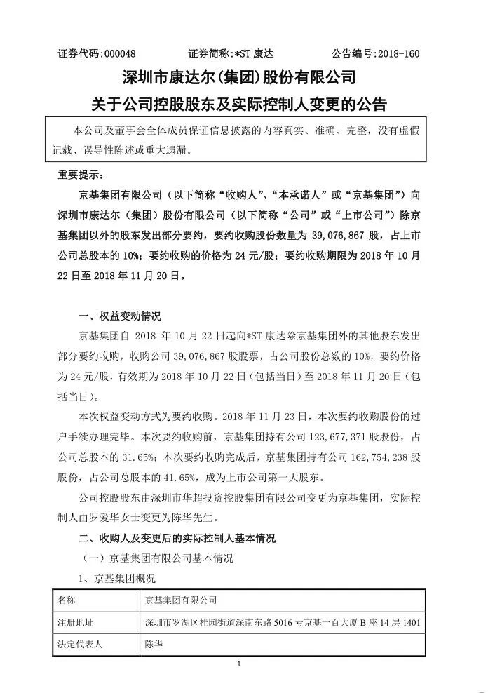
5年的拉锯大战终于迎来大结局。11月23日晚间,*ST康达发布公告披露,京基集团要约收购股份的过户手续已于11月23日办理完毕。要约收购前,京基集团持有*ST康达31.65%股份;此次要约收购完成后,京基集团持有该公司41.65%股份,成为其第一大股东。

由此,*ST康达控股股东由深圳市华超投资控股集团有限公司变更为京基集团,华超投资则“退居二位”,实际控制人由罗爱华变更为陈华,公司股票自11月26日起复牌。这也意味着有翻版“宝万之争”之称的股权大战在长达5年的跌宕中走到了大结局。

公开资料显示,京基集团初创于1994年,现已发展成为集房地产开发与经营、商业经营与管理、五星级酒店投资与管理、物业管理、金融投资、高尔夫俱乐部、餐饮经营等多元化产业的大型集团公司。在此前的要约收购报告书中,京基集团也披露了其近三年的营收数据。
2015年,京基集团的营业收入是95.7亿元,毛利率高达46.76%,净利为15.14亿元;2016年,京基集团的收入增长至129.8亿元,毛利率为43.57%,净利润也降至8.54亿元;2017年,京基集团的收入为85.2亿元,毛利率持续下降至41.4%,净利润跌至2.87亿元。
京基集团董事长陈华在富豪上也是榜上有名。2018年“福布斯全球亿万富豪榜”上,陈华以23亿美元的财富排名1070位。实力不可小觑。

事件的另一个主角*ST康达曾经是一只有名的妖股,主营业务为养殖肉鸡、肉猪、种猪、生产销售饲料、房地产开发、商贸、公共交通和自来水。根据*ST康达今年的三季报,今年前三季度,因为部分房地产销售收入增加,公司实现营收16.4亿元,同比增长45.33%,扭亏为盈,实现净利润8929万元,同比大增290.91%。

5年“爱恨纠缠”:对簿公堂股东会爆发“口水战”
京基集团和*ST康达的这场“宫斗”始于五年之前。
2013年9月,林志利用多个自然人账户大举买入*ST康达股票,但因未能依法依规履行披露责任遭到深圳证监局警告并责令改正的处罚,被罚后的林志及其一致行动人继续增持*ST康达股份至19.80%,并于2016年初将上述股份以大宗交易方式全部转让给京基集团;后续京基集团又增持了*ST康达11.85%的股份。
截止至今年三季度末,京基持股31.65%,是*ST康达的第二大股东,而华超投资与自然人股东季圣智是一致行动人,合计持有*ST康达31.66%股份。
事实上,对于京基集团的增持,华超集团控制下的*ST康达董事会以及公司管理层拒绝态度很是明显,先后实施了“焦土政策”、寻求央企护身,并持续向证券监管部门、深交所举报及向法院上诉,双方之间你来我往,斗争激烈。
先是2016年7月,京基集团曾先后4次试图将临时议案在股东大会(或临时股东大会)上进行投票,但京基集团的上述提请皆遭遇康达尔董事会拦截。而在此前,双方也就投票权曾对簿公堂。
面对京基集团的凶猛进攻,华超公司则主导*ST康达向证券监管及司法部门持续举报、上诉,寄希望于证券监管及司法部门认定京基集团的股东身份不合法。据新财富统计,2015年9月至2017年3月,康达尔方面至少先后7次证券监管部门举报、至少2次向法院起诉。
足以看出,面对来自京基方面的步步紧逼,*ST康达开始严防死守,力保董事会席位不被侵占。
2017年,双方又在聘请审计机构上频繁博弈。*ST康达董事会曾提议聘请瑞华会计师事务所作为公司2017年年报审计机构。但在2月份和4月份召开的临时股东大会上,议案均遭到京基集团及中小股东的弃权或反对。
同年3月17日召开的临时股东会将双方的矛盾直接暴露在大众之下。*ST康达2017年第一次临时股东大会在深圳福田绿景纪元大厦24楼会议室召开,京基集团代理律师高峰与康达尔董事会爆发激烈冲突,高峰当场指责康达尔董事会违法,而康达尔高管多次打断其发言。双方再次不欢而散。
双方股权之争也把*ST康达推到了暂停上市边缘。作为当前第二大股东,京基随后决定暂时搁置争议,同意选聘会计师事务所,以期尽快推进2017年年报审计事项,避免*ST康达进一步走向退市。
何以一见倾心?
一个是深圳的本地房企,主业为住宅开发、酒店和购物中心运营及餐饮生意。一个目前的主营业务为养殖、生产销售饲料、房地产开发等。京基集团何以对*ST康达一见倾心?
分析人士指出,*ST康达拥有大量低成本土地资源,这或许是吸引京基的重要因素。
2011年,*ST康达获得了丰富的土地资源,这包括一笔8.26亿元的土地开发补偿款和作为土地整合一揽子解决方案。此外,*ST康达官网资料披露,其位于深圳西乡的“山海上城”项目占地面积为11万多平米,建筑面积为80万左右平米,可售面积达50万多平米,预期山海上城销售额达300亿元,加上另一地产项目沙井康达尔工业园147万平方米建筑面积的开发规模。有观点预测,康达尔整个地产货值或将超过京基集团总资产。这或许是京基看中的地方。
放大招:京基斥资9.38亿发起要约收购
转折出现在2018年8月。8月3日晚公告,*ST康达称收到股东京基集团送达的要约收购报告书摘要,京基集团拟以部分要约方式收购公司除京基集团外的其他股东所持有的公司无限售条件的流通股即3908万股,占其股份总数的10%,要约价格为24元/股,较公司最新股价溢价近两成。
基于要约价格为24元/股的前提,本次要约收购所需最高资金总额为9.38亿元。此外,京基集团本次要约收购所需资金均来源于自有资金,根据《京基集团有限公司审计报告》,截至2017年12月31日,京基集团货币资金余额为45.79亿元。
京基集团表示,拟通过本次要约收购取得上市公司控制权,不以终止*ST康达上市地位为目的。

在之后的十天,8月13日晚间,*ST康达公告称,*ST康达原董事长兼总裁罗爱华,原财务总监兼董事李力夫,原法务总监兼监事会主席张明华因涉嫌背信损害上市公司利益罪被深圳市公安局刑事拘留。

在罗爱华被刑拘后,*ST康达董事会因此大换血,京基集团借机掌控董事会后,其入主*ST康达的大局已定。
在11月23日的公告中,京基集团表示将利用自身资源优势和业务经验,帮助公司提升管理效率、优化资源配置,进一步增强公司持续盈利能力,促进公司稳定发展,提升公司价值及对社会公众股东的投资回报。究竟在京基集团的掌舵下,明日复牌后的*ST康达将会有什么样的气象?让我们拭目以待。
中国基金报记者 王元也
3年前,宝能系通过9个资管计划举牌万科,著名的“宝万之争”爆发,但这场控股权大战最终以“野蛮人”姚振华撤退万科落下帷幕;3年后,有翻版“宝万之争”之称的股权大战——京基对深圳康达尔要约收购,最终却以成功收官。
同样是房地产公司,同样历时长久,结局却大不相同。
京基集团是集房地产开发与经营、商业经营与管理等多元化产业的大型集团公司,在2018年“福布斯全球亿万富豪榜”上,京基集团董事长陈华以23亿美元的财富排名1070位。实力不可小觑。
京基集团如愿入主*ST康达(23.840, 0.00, 0.00%)
5年的拉锯大战终于迎来大结局。11月23日晚间,*ST康达发布公告披露,京基集团要约收购股份的过户手续已于11月23日办理完毕。要约收购前,京基集团持有*ST康达31.65%股份;此次要约收购完成后,京基集团持有该公司41.65%股份,成为其第一大股东。

由此,*ST康达控股股东由深圳市华超投资控股集团有限公司变更为京基集团,华超投资则“退居二位”,实际控制人由罗爱华变更为陈华,公司股票自11月26日起复牌。这也意味着有翻版“宝万之争”之称的股权大战在长达5年的跌宕中走到了大结局。

公开资料显示,京基集团初创于1994年,现已发展成为集房地产开发与经营、商业经营与管理、五星级酒店投资与管理、物业管理、金融投资、高尔夫俱乐部、餐饮经营等多元化产业的大型集团公司。在此前的要约收购报告书中,京基集团也披露了其近三年的营收数据。
2015年,京基集团的营业收入是95.7亿元,毛利率高达46.76%,净利为15.14亿元;2016年,京基集团的收入增长至129.8亿元,毛利率为43.57%,净利润也降至8.54亿元;2017年,京基集团的收入为85.2亿元,毛利率持续下降至41.4%,净利润跌至2.87亿元。
京基集团董事长陈华在富豪上也是榜上有名。2018年“福布斯全球亿万富豪榜”上,陈华以23亿美元的财富排名1070位。实力不可小觑。

事件的另一个主角*ST康达曾经是一只有名的妖股,主营业务为养殖肉鸡、肉猪、种猪、生产销售饲料、房地产开发、商贸、公共交通和自来水。根据*ST康达今年的三季报,今年前三季度,因为部分房地产销售收入增加,公司实现营收16.4亿元,同比增长45.33%,扭亏为盈,实现净利润8929万元,同比大增290.91%。

5年“爱恨纠缠”:对簿公堂股东会爆发“口水战”
京基集团和*ST康达的这场“宫斗”始于五年之前。
2013年9月,林志利用多个自然人账户大举买入*ST康达股票,但因未能依法依规履行披露责任遭到深圳证监局警告并责令改正的处罚,被罚后的林志及其一致行动人继续增持*ST康达股份至19.80%,并于2016年初将上述股份以大宗交易方式全部转让给京基集团;后续京基集团又增持了*ST康达11.85%的股份。
截止至今年三季度末,京基持股31.65%,是*ST康达的第二大股东,而华超投资与自然人股东季圣智是一致行动人,合计持有*ST康达31.66%股份。
事实上,对于京基集团的增持,华超集团控制下的*ST康达董事会以及公司管理层拒绝态度很是明显,先后实施了“焦土政策”、寻求央企护身,并持续向证券监管部门、深交所举报及向法院上诉,双方之间你来我往,斗争激烈。
先是2016年7月,京基集团曾先后4次试图将临时议案在股东大会(或临时股东大会)上进行投票,但京基集团的上述提请皆遭遇康达尔董事会拦截。而在此前,双方也就投票权曾对簿公堂。
面对京基集团的凶猛进攻,华超公司则主导*ST康达向证券监管及司法部门持续举报、上诉,寄希望于证券监管及司法部门认定京基集团的股东身份不合法。据新财富统计,2015年9月至2017年3月,康达尔方面至少先后7次证券监管部门举报、至少2次向法院起诉。
足以看出,面对来自京基方面的步步紧逼,*ST康达开始严防死守,力保董事会席位不被侵占。
2017年,双方又在聘请审计机构上频繁博弈。*ST康达董事会曾提议聘请瑞华会计师事务所作为公司2017年年报审计机构。但在2月份和4月份召开的临时股东大会上,议案均遭到京基集团及中小股东的弃权或反对。
同年3月17日召开的临时股东会将双方的矛盾直接暴露在大众之下。*ST康达2017年第一次临时股东大会在深圳福田绿景纪元大厦24楼会议室召开,京基集团代理律师高峰与康达尔董事会爆发激烈冲突,高峰当场指责康达尔董事会违法,而康达尔高管多次打断其发言。双方再次不欢而散。
双方股权之争也把*ST康达推到了暂停上市边缘。作为当前第二大股东,京基随后决定暂时搁置争议,同意选聘会计师事务所,以期尽快推进2017年年报审计事项,避免*ST康达进一步走向退市。
何以一见倾心?
一个是深圳的本地房企,主业为住宅开发、酒店和购物中心运营及餐饮生意。一个目前的主营业务为养殖、生产销售饲料、房地产开发等。京基集团何以对*ST康达一见倾心?
分析人士指出,*ST康达拥有大量低成本土地资源,这或许是吸引京基的重要因素。
2011年,*ST康达获得了丰富的土地资源,这包括一笔8.26亿元的土地开发补偿款和作为土地整合一揽子解决方案。此外,*ST康达官网资料披露,其位于深圳西乡的“山海上城”项目占地面积为11万多平米,建筑面积为80万左右平米,可售面积达50万多平米,预期山海上城销售额达300亿元,加上另一地产项目沙井康达尔工业园147万平方米建筑面积的开发规模。有观点预测,康达尔整个地产货值或将超过京基集团总资产。这或许是京基看中的地方。
放大招:京基斥资9.38亿发起要约收购
转折出现在2018年8月。8月3日晚公告,*ST康达称收到股东京基集团送达的要约收购报告书摘要,京基集团拟以部分要约方式收购公司除京基集团外的其他股东所持有的公司无限售条件的流通股即3908万股,占其股份总数的10%,要约价格为24元/股,较公司最新股价溢价近两成。
基于要约价格为24元/股的前提,本次要约收购所需最高资金总额为9.38亿元。此外,京基集团本次要约收购所需资金均来源于自有资金,根据《京基集团有限公司审计报告》,截至2017年12月31日,京基集团货币资金余额为45.79亿元。
京基集团表示,拟通过本次要约收购取得上市公司控制权,不以终止*ST康达上市地位为目的。

在之后的十天,8月13日晚间,*ST康达公告称,*ST康达原董事长兼总裁罗爱华,原财务总监兼董事李力夫,原法务总监兼监事会主席张明华因涉嫌背信损害上市公司利益罪被深圳市公安局刑事拘留。

在罗爱华被刑拘后,*ST康达董事会因此大换血,京基集团借机掌控董事会后,其入主*ST康达的大局已定。
在11月23日的公告中,京基集团表示将利用自身资源优势和业务经验,帮助公司提升管理效率、优化资源配置,进一步增强公司持续盈利能力,促进公司稳定发展,提升公司价值及对社会公众股东的投资回报。究竟在京基集团的掌舵下,明日复牌后的*ST康达将会有什么样的气象?让我们拭目以待。